Ночной светильник

В этом эксперименте светодиод должен включаться при падении уровня освещенности ниже порога, заданного потенциометром.

Список деталей для эксперимента

  • 1 плата Arduino Uno

  • 1 беспаечная макетная плата

  • 1 светодиод

  • 1 фоторезистор

  • 1 резистор номиналом 220 Ом

  • 1 резистор номиналом 10 кОм

  • 1 переменный резистор (потенциометр)

  • 10 проводов «папа-папа»

Для дополнительного задания:

  • еще 1 светодиод

  • еще 1 резистор номиналом 220 Ом

  • еще 2 провода

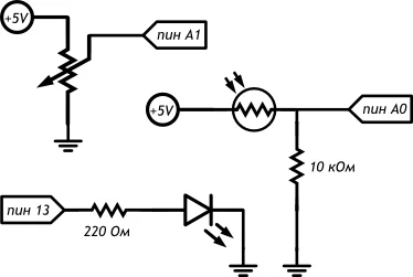
Принципиальная схема

https://alashed-media.s3.eu-north-1.amazonaws.com/wiki/medium/arduino/qurastyr/practical/night_lamp/images/night_lamp.d0e546f8.webp

Схема на макетке

https://alashed-media.s3.eu-north-1.amazonaws.com/wiki/medium/arduino/qurastyr/practical/night_lamp/images/night_lamp_breadboard.4b1d1527.webp

Обратите внимание

  • В этом эксперименте мы устанавливаем фоторезистор между питанием и аналоговым входом, т.е. в позицию R1 в схеме делителя напряжения. Это нам нужно для того, чтобы при уменьшении освещенности мы получали меньшее напряжение на аналоговом входе.

  • Постарайтесь разместить компоненты так, чтобы светодиод не засвечивал фоторезистор.

Скетч

// p050_night_light.ino
#define LED_PIN  13
#define LDR_PIN  A0
#define POT_PIN  A1

void setup()
{
  pinMode(LED_PIN, OUTPUT);
}

void loop()
{
  // считываем уровень освещённости. Кстати, объявлять
  // переменную и присваивать ей значение можно разом
  int lightness = analogRead(LDR_PIN);

  // считываем значение с потенциометра, которым мы регулируем
  // пороговое значение между условными темнотой и светом
  int threshold = analogRead(POT_PIN);

  // объявляем логическую переменную и назначаем ей значение
  // «темно ли сейчас». Логические переменные, в отличие от
  // целочисленных, могут содержать лишь одно из двух значений:
  // истину (англ. true) или ложь (англ. false). Такие значения
  // ещё называют булевыми (англ. boolean).
  boolean tooDark = (lightness < threshold);

  // используем ветвление программы: процессор исполнит один из
  // двух блоков кода в зависимости от исполнения условия.
  // Если (англ. «if») слишком темно...
  if (tooDark) {
    // ...включаем освещение
    digitalWrite(LED_PIN, HIGH);
  } else {
    // ...иначе свет не нужен — выключаем его
    digitalWrite(LED_PIN, LOW);
  }
}

Пояснения к коду

  • Мы используем новый тип переменных — boolean, которые хранят только значения true (истина, 1) или false (ложь, 0). Эти значения являются результатом вычисления логических выражений. В данном примере логическое выражение — это lightness < threshold. На человеческом языке это звучит как: «освещенность ниже порогового уровня». Такое высказывание будет истинным, когда освещенность ниже порогового уровня. Микроконтроллер может сравнить значения переменных lightness и threshold, которые, в свою очередь, являются результатами измерений, и вычислить истинность логического выражения.

  • Мы взяли это логическое выражение в скобки только для наглядности. Всегда лучше писать читабельный код. В других случаях скобки могут влиять на порядок действий, как в обычной арифметике.

  • В нашем эксперименте логическое выражение будет истинным, когда значение lightness меньше значения threshold, потому что мы использовали оператор <. Мы можем использовать операторы >, <=, >=, ==, !=, которые значат «больше», «меньше или равно», «больше или равно», «равно», «не равно» соответственно.

  • Будьте особенно внимательны с логическим оператором == и не путайте его с оператором присваивания =. В первом случае мы сравниваем значения выражений и получаем логическое значение (истина или ложь), а во втором случае присваиваем левому операнду значение правого. Компилятор не знает наших намерений и ошибку не выдаст, а мы можем нечаянно изменить значение какой-нибудь переменной и затем долго разыскивать ошибку.

  • Условный оператор if («если») — один из ключевых в большинстве языков программирования. С его помощью мы можем выполнять не только жестко заданную последовательность действий, но принимать решения, по какой ветви алгоритма идти, в зависимости от неких условий.

  • У логического выражения lightness < threshold есть значение: true или false. Мы вычислили его и поместили в булеву переменную tooDark («слишком темно»). Таким образом мы как бы говорим «если слишком темно, то включить светодиод»

  • С таким же успехом мы могли бы сказать «если освещенность меньше порогового уровня, то включить светодиод», т.е. передать в if всё логическое выражение:

    if (lightness < threshold) {
      // ...
    }
    
  • За условным оператором if обязательно следует блок кода, который выполняется в случае истинности логического выражения. Не забывайте про обе фигурные скобки {}!

  • Если в случае истинности выражения нам нужно выполнить только одну инструкцию, ее можно написать сразу после if (…) без фигурных скобок:

    if (lightness < threshold)
      digitalWrite(LED_PIN, HIGH);
    
  • Оператор if может быть расширен конструкцией else («иначе»). Блок кода или единственная инструкция, следующий за ней, будет выполнен только если логическое выражение в if имеет значение false, «ложь». Правила, касающиеся фигурных скобок, такие же. В нашем эксперименте мы написали «если слишком темно, включить светодиод, иначе выключить светодиод».

Вопросы для проверки себя

  1. Если мы установим фоторезистор между аналоговым входом и землей, наше устройство будет работать наоборот: светодиод будет включаться при увеличении количества света. Почему?

  2. Какой результат работы устройства мы получим, если свет от светодиода будет падать на фоторезистор?

  3. Если мы все же установили фоторезистор так, как сказано в предыдущем вопросе, как нам нужно изменить программу, чтобы устройство работало верно?

  4. Допустим, у нас есть код if (условие) {действие;}. В каких случаях будет выполнено действие?

  5. При каких значениях y выражение x + y > 0 будет истинным, если x > 0?

  6. Обязательно ли указывать, какие инструкции выполнять, если условие в операторе if ложно?

  7. Чем отличается оператор == от оператора =?

  8. Если мы используем конструкцию if (условие) действие1; else действие2;, может ли быть ситуация, когда ни одно из действий не выполнится? Почему?

Задания для самостоятельного решения

  1. Перепишите программу без использования переменной tooDark с сохранением функционала устройства.

  2. Добавьте в схему еще один светодиод. Дополните программу так, чтобы при падении освещенности ниже порогового значения включался один светодиод, а при падении освещенности ниже половины от порогового значения включались оба светодиода.

  3. Измените схему и программу так, чтобы светодиоды включались по прежнему принципу, но светились тем сильнее, чем меньше света падает на фоторезистор.