Домашняя система безопасности с GSM на основе Arduino

Для защиты своего дома от непрошенных гостей все больше людей устанавливают сигнализации. Они позволяют своевременно предупредить о проникновении в помещение. Сегодня существуют различные типы сигнализаций, но в последнее время начался рост популярности GSM-сигнализаций, поскольку они позволяют получать информацию о проникновении на любом расстоянии от объекта, главное чтобы у хозяина в это время был с собой телефон, и этот телефон был в сети. К сожалению, эти системы пока стоят не слишком дешево, чтобы отдавать предпочтение исключительно им. Но в наше время сделать простую GSM-сигнализацию можно самостоятельно. И поможет в этом деле популярная плата Arduino.

Данный проект представляет собой систему безопасности (сигнализации) для оповещения о проникновении злоумышленников в дом. Система использует технологию GSM.

https://alashed-media.s3.eu-north-1.amazonaws.com/wiki/digitrode/179-domashnyaya-sistema-bezopasnosti-s-gsm-na-osnove-arduino/images/domashnyaya-sistema-bezopasnosti-s-gsm-na-osnove-arduino-1.jpg

К микроконтроллерной плате этой системы безопасности подключается модуль обнаружения проникновения, который может быть основан, например, на ИК-датчике или ультразвуковом датчике приближения. При получении сигнала от такого модуля на телефон пользователя отправляется SMS-сообщение о проникновении в его жилище.

На рисунке ниже представлена блок-схема системы безопасности.

https://alashed-media.s3.eu-north-1.amazonaws.com/wiki/digitrode/179-domashnyaya-sistema-bezopasnosti-s-gsm-na-osnove-arduino/images/domashnyaya-sistema-bezopasnosti-s-gsm-na-osnove-arduino-2.png

Основными элементами системы являются микроконтроллерная плата (например, Arduino Uno) и модуль GSM/GPRS SIM900A. Вся система может быть запитана от одного источника питания 12В/2А.

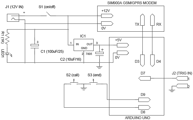
На приведенном ниже изображении показана принципиальная схема домашней системы безопасности с GSM на основе Arduino.

https://alashed-media.s3.eu-north-1.amazonaws.com/wiki/digitrode/179-domashnyaya-sistema-bezopasnosti-s-gsm-na-osnove-arduino/images/domashnyaya-sistema-bezopasnosti-s-gsm-na-osnove-arduino-3.png

Работа системы очень проста и не требует особых пояснений. При подачи напряжения питания система переходит в режим ожидания. Однако, когда J2 замыкается, сообщение предупреждения автоматически передается на заранее заданный номер мобильного телефона. К входному разъему J2 можно подключить любой датчик обнаружения. Нужно заметить, что низкий уровень на выводе 1 разъема J2 является активным и включает систему безопасности.

Кроме того, в систему добавлена возможность совершения вызова по нажатию кнопки S2. С помощью кнопки S3 можно осуществить сброс этого вызова.

Ниже приведен код для Arduino.

//Соединить вывод Tx с выводом D3 GPS-модуля
//Соединить вывод Rx с выводом D4 GPS-модуля
//сигнал отправки SMS соединить с выводом D7 (активный уровень низкий)
//Сигнал вызова CALL соединить с выводом D8 (активный уровень низкий)
//Сигнал сброса вызова END соединить с выводом D9 (активный уровень низкий)
#include <NewSoftSerial.h>
NewSoftSerial mySerial(3,4); // выводы RX и TX настроить на связь с модулем GSM
#define msg_key 7
#define call_key 8
#define end_key 9
String number ="0000000000"; // Сюда вместо нулей нужно вписать 10-значный мобильный номер
void setup()
{
Serial.begin(9600);
mySerial.begin(9600);
pinMode(msg_key,INPUT);
pinMode(call_key,INPUT);
pinMode(end_key,INPUT);
digitalWrite(msg_key,HIGH);
digitalWrite(call_key,HIGH);
digitalWrite(end_key,HIGH);
}
void loop()
{
//отправлять sms каждый раз, когда срабатывает msg_key
if (digitalRead(msg_key)==LOW) // Проверка, нажата ли кнопка отправки sms
{
mySerial.println("AT+CMGF=1"); // Устанавливаем режим в качестве тектового режима
delay(150);
mySerial.println("AT+CMGS=\"+00"+number+"\""); // Укажите номер адресата в международном формате, заменив нули
delay(150);
mySerial.print("Warning! Intruder Alert!"); // Введите сообщение
delay(150);
mySerial.write((byte)0x1A); // Символ конца сообщения 0x1A : эквивалент Ctrl+z
delay(50);
mySerial.println();
}
//Совершить вызов, когда сработает call_key
else if (digitalRead(call_key)==LOW) // Проверка, нажат ли уже call_key
{
mySerial.println("ATD+91"+number+";"); //Определяем номер для вызова
while(digitalRead(call_key)==LOW);
delay(50);
}
//Сброс вызова
else if (digitalRead(end_key)==LOW) // Проверка, нажата ли уже кнопка сброса вызова
{
mySerial.println("ATH");
while(digitalRead(end_key)==LOW);
delay(50);
}
}

Таким образом, можно довольно легко создать GSM-сигнализацию на базе платы Arduino своими руками. Такая сигнализация по своей себестоимости будет, безусловно, дешевле фирменных аналогов, представленных сегодня на рынке, а функционировать она будет практически идентичным образом.