Управляем реле с помощью Arduino

Для коммутации различного силового оборудования и прочих устройств посредством относительно небольшого напряжения используют реле. В классическом варианте простейшее реле состоит из катушки, на которую подается управляющее напряжение, и контакта, замыкающего или размыкающего цепь объекта управления. Помимо функции управления реле также обеспечивают защиту управляющей цепи благодаря гальванической развязке, поскольку между катушкой и контактом существует зазор, не позволяющий перетекать напряжению из одной цепи в другую. Начинающие радиолюбители, которые, возможно, недавно познакомились с популярной в наше время платой Arduino, заинтересованы в использовании реле в своих проектах, но не знают с чего начать.

Поэтому данный материал показывает простоту использования Arduino и реле. В первую очередь он рассчитан на новичков, знакомящихся с Arduino и собирающих простые проекты на основе этой платы.

https://alashed-media.s3.eu-north-1.amazonaws.com/wiki/digitrode/220-upravlyaem-rele-s-pomoschyu-arduino/images/upravlyaem-rele-s-pomoschyu-arduino-1.jpg

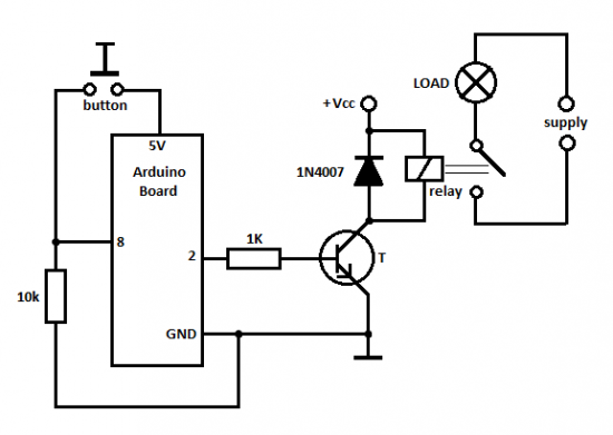
Для создания релейной схемы нам потребуется Arduino, один резистор на 1 КОм, один резистор на 10 КОм, один транзистор BC547, одно реле на 6 В или 12 В, один диод 1N4007, и в качестве объекта управления возьмем вентилятор на 12 В. Схема устройства:

https://alashed-media.s3.eu-north-1.amazonaws.com/wiki/digitrode/220-upravlyaem-rele-s-pomoschyu-arduino/images/upravlyaem-rele-s-pomoschyu-arduino-2.png

После нажатия кнопки вентилятор должен включиться и вращаться до тех пор, пока кнопка не будет нажата снова. Скетч для такого алгоритма:

int pinButton = 8;
int Relay = 2;
int stateRelay = LOW;
int stateButton;
int previous = LOW;
long time = 0;
long debounce = 500;

void setup() {
pinMode(pinButton, INPUT);
pinMode(Relay, OUTPUT);
}

void loop() {
stateButton = digitalRead(pinButton);
if(stateButton == HIGH && previous == LOW && millis() - time > debounce) {
if(stateRelay == HIGH){
stateRelay = LOW;
} else {
stateRelay = HIGH;
}
time = millis();
}
digitalWrite(Relay, stateRelay);
previous == stateButton;
}

Итак, как работает наша схема? После нажатия кнопки Arduino переведет вывод 2 в высокое логическое состояние, то есть на выводе будет напряжение 5 В. Это напряжение используется для открывания транзистора, который включит реле, после чего наша нагрузка (в данном случае вентилятор) будет питаться от основного источника питания.

Вы не можете использовать 5 В порта USB для питания транзистора и нагрузки, поскольку тока будет недостаточно. Поэтому нужно использовать внешнее питание Vcc напряжением 7-12 В для питания как Arduino, так и транзисторно-релейной цепи. Нагрузка использует свой источник питания. Можно, например, в качестве нагрузки использовать лампу и питать ее от 220 В. И ни в коем случае не соединяйте питание Arduino и питание нагрузки!

Теперь немного усложним нашу программу, добавив задержку при отключении реле. Переменная stayON здесь будет использоваться для задания периода задержки в миллисекундах (по умолчанию 5 секунд). В итоге после нажатия кнопки реле включится и по прошествии 5 секунд отключится. Код:

int pinButton = 8;
int Relay = 2;
int stateRelay = LOW;
int stateButton;
int previous = LOW;
long time = 0;
long debounce = 500;
int stayON = 5000; //задержка на 5000 мс

void setup() {
pinMode(pinButton, INPUT);
pinMode(Relay, OUTPUT);
}

void loop() {
stateButton = digitalRead(pinButton);
if(stateButton == HIGH && previous == LOW && millis() - time > debounce) {
if(stateRelay == HIGH){
digitalWrite(Relay, LOW);
} else {
digitalWrite(Relay, HIGH);
delay(stayON);
digitalWrite(Relay, LOW);
}
time = millis();
}
previous == stateButton;
}

Теперь благодаря информации, приведенной в этом примере, вы смело можете вносить реле в ваши новые проекты с Arduino.

Еще одну схему управления вентилятором с помощью Arduino можно посмотреть в соответствующей статье.